Android Chat Pet Application
An Android chat pet app where users can feed, play, chat, and make their pets go to sleep.
This project was done at USC with a team of five group members. We were tasked with building an Android chat pet app. The part that I was in charge with was most of the backend, creating the database for the app, and creating all the API routes. I used SpringBoot for the backend setup and coded in JavaScript for all of the backend code. I used SQL to create the database.
CREATE DATABASE IF NOT EXISTS dears;
USE dears;
CREATE TABLE Users(
user_id INT AUTO_INCREMENT PRIMARY KEY,
username VARCHAR(25) NOT NULL,
password VARCHAR(25) NOT NULL,
avatar VARCHAR(25) NOT NULL,
birthday DATE NOT NULL
);
CREATE TABLE PetType(
type_id INT AUTO_INCREMENT PRIMARY KEY,
type_name VARCHAR(25) NOT NULL
);
INSERT INTO PetType(type_name) VALUES
('Deer'),
('Bear');
CREATE TABLE Food(
food_id INT AUTO_INCREMENT PRIMARY KEY,
type VARCHAR(25) NOT NULL,
food_points INT NOT NULL
);
INSERT INTO Food(type, food_points) VALUES
('tree bark', 5),
('berries', 10),
('mushroom', 20),
('honey', 5),
('salmon', 20);
CREATE TABLE AgeStage(
age_id INT AUTO_INCREMENT PRIMARY KEY,
age_stage VARCHAR(25) NOT NULL,
meter_max INT NOT NULL
);
INSERT INTO AgeStage(age_stage, meter_max) VALUES
('baby', 10),
('teen', 20),
('adult', 40);
CREATE TABLE Pet(
pet_id INT AUTO_INCREMENT PRIMARY KEY,
user_id INT NOT NULL,
type VARCHAR(25) NOT NULL,
name VARCHAR(25) NOT NULL,
growth_points INT NOT NULL,
age_id INT NOT NULL,
FOREIGN KEY (user_id) REFERENCES Users(user_id),
FOREIGN KEY (age_id) REFERENCES AgeStage(age_id)
);
CREATE TABLE Happiness(
happiness_id INT AUTO_INCREMENT PRIMARY KEY,
age_id INT NOT NULL,
meter_max INT NOT NULL,
FOREIGN KEY (age_id) REFERENCES AgeStage(age_id)
);
INSERT INTO Happiness(meter_max, age_id) VALUES
(10, 1),
(20, 2),
(40, 3);
CREATE TABLE Energy(
energy_id INT AUTO_INCREMENT PRIMARY KEY,
age_id INT NOT NULL,
meter_max INT NOT NULL,
FOREIGN KEY (age_id) REFERENCES AgeStage(age_id)
);
INSERT INTO Energy(meter_max, age_id) VALUES
(10, 1),
(20, 2),
(40, 3);
CREATE TABLE Hunger(
hunger_id INT AUTO_INCREMENT PRIMARY KEY,
age_id INT NOT NULL,
meter_max INT NOT NULL,
FOREIGN KEY (age_id) REFERENCES AgeStage(age_id)
);
INSERT INTO Hunger(meter_max, age_id) VALUES
(10, 1),
(20, 2),
(40, 3);
CREATE TABLE Journal(
journal_id INT AUTO_INCREMENT PRIMARY KEY,
pet_id INT NOT NULL,
name VARCHAR(25) NOT NULL,
FOREIGN KEY (pet_id) REFERENCES Pet(pet_id)
);
CREATE TABLE Entry(
entry_id INT AUTO_INCREMENT PRIMARY KEY,
journal_id INT NOT NULL,
date DATE NOT NULL,
summary VARCHAR(150) NOT NULL,
mood VARCHAR(150) NOT NULL,
FOREIGN KEY (journal_id) REFERENCES Journal(journal_id)
);
CREATE TABLE ChatChoices(
chat_id INT AUTO_INCREMENT PRIMARY KEY,
choice VARCHAR(150) NOT NULL
);
INSERT INTO ChatChoices(choice) VALUE
('Hello'),
('How are you?'),
('Tell me a joke!');
CREATE TABLE History(
history_id INT AUTO_INCREMENT PRIMARY KEY,
chat_id INT NOT NULL,
history VARCHAR(255) NOT NULL,
FOREIGN KEY(chat_id) REFERENCES ChatChoices(chat_id)
);
The above shows the database I created using SQL. Most of the relationships were one-to-one since for our project we made it so that there's one pet for each user.
The diagram above shows the UML diagram for our app. I was in charge of coding the primary pet and user features which includes everything on the backend side except for Journal and Chat related code. I also created all the API connections for every object.
Built several Python scripts to analyze dialogue datasets and predict country-level cultural patterns using embedding-based features (OpenAI API) and machine learning models.
This project was during my internship as an A.I. Researcher under Professor Jonathan Gratch at University of Southern California. During this internship, I was given a large dataset of buyers and sellers from different countries. Besides data about where the buyer/seller was from and the dialog between them, there were other variables such as education levels, risk aversion score, gender, and more.
# Compute confusion matrix
cf_matrix = confusion_matrix(y_true, y_pred, labels=labels)
# Create flattened counts and percentages
group_counts = ["{0:0.0f}".format(value) for value in cf_matrix.flatten()]
group_percentages = ["{0:.1%}".format(value) for value in cf_matrix.flatten()/np.sum(cf_matrix)]
group_labels = [f"{v1}\n{v2}" for v1, v2 in zip(group_counts, group_percentages)]
group_labels = np.asarray(group_labels).reshape(len(labels), len(labels))
# Plot heatmap
plt.figure(figsize=(8, 6))
sns.heatmap(cf_matrix, annot=group_labels, fmt='', cmap='Blues', xticklabels=labels, yticklabels=labels)
plt.ylabel("True")
plt.xlabel("Predicted")
plt.title("Confusion Matrix")
plt.show()
One of my first tasks was to pull 80 pairs of buyers and sellers who were from the same country. Then I would do embedded classification on them using the OpenAI API. I would share these results by creating a confusion matrix to show my professor. Additionally, from those results, I also had to do an analysis on why the AI made mistakes on some of the predictions and form a pattern.
During the first phase of my research, I refined my code to do both logistic and linear regression to analyze the predicted results with different variables (buyer/seller education levels, risk aversion score, etc.). For the logistic regression analyses, I would use confusion matrices to show the results and for the linear regression analyses I would use plot graphs.
During the second phase of my research, I made the same analyses using different models. I created Python scripts using SVM and Random Forest models that tested the same predictions as before. With these results, my professor was able to compare how each of the models performed.
A website where the user can manage their projects, tasks, and group members. Includes several features such as adding group members through a share code, adding/deleting tasks, transferring ownership of projects, and more.
This project was done at USC with a team of nine group members. We were tasked with building a website of our choice. As a team member, I played the role of a team leader by leading the group efficiently to ensure that we made submissions on time. I was the bridge of communication between the frontend and backend teams. Additionally, as the creator of the database and a member of the backend team, I was the main source to answers to questions about the relationships between different variables and how to connect with the backend.
The part that I was in charge of was creating the database for the website and the backend code for the user. I also took charge in creating some of the API routes and some of the frontend logic (i.e. transferring ownership of projects, adjusting API connections, etc.). I also helped fix various backend issues within the backend team.
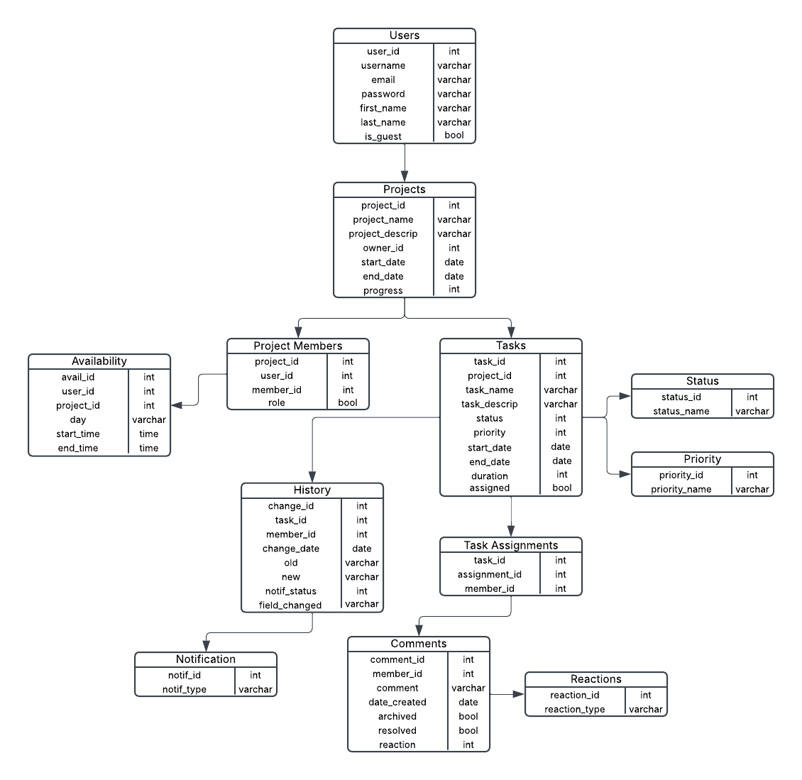
The above diagram shows the database I designed for this project. Since each user could be a member of or own various projects and be in charge of several tasks, we had many one-to-many and many-to-many relationships.
@JsonIgnore
@OneToMany(mappedBy = "user", cascade = CascadeType.ALL)
private List availability = new ArrayList<>();
@JsonIgnore
@OneToMany(mappedBy = "user", cascade = CascadeType.ALL)
private List memberships = new ArrayList<>();
public User(int userID, String username, String email, boolean isGuest) {
this.userID = userID;
this.username = username;
this.email = email;
this.isGuest = isGuest;
}
The above code shows the part of the User model where I created the relationships for the user.
Transferring ownership of a project was one of the many important features that were implemented for this project. For this part, I took charge within the frontend team. This gave me the opportunity to learn React which I was not familiar with at first but quickly got the grasp of.
A simple flash card website to help with studying!
This project was for the 2025 Athena Hackathon at University of Southern California. For this project, I worked with a team of four to create a simple and fun project. The part that I was a full-stack developer working on the pages for creating the deck and displaying it.
On this page, users would be able to name their deck, enter a word and defintion, and then add it to their deck which would be displayed as a list below. They would also be able to do erase a word and definition from the list.
On this page, users would be able to see the deck that they had made. If they clicked on a card, the card would flip over to reveal the definition.
Personalized website for organizing the games the user has played and their reviews. Additional feature where user can search for games by different categories.
This project was done at USC as a final project for the ITP303 Web Development course. I was tasked with building a website of my choice that included certain features and more. I made my own database of games with variables such as genre, directors, and the release date.
For the search feature, I made a drop-down menu where the user could filter games by each of the different variables. On the personal diary page, users would be able to add/delete games that they have played. When adding a game, they could fill out different sections such as their personal rating and written review. After being added, these reviews would be displayed as a card on that page. I also added login/register features to make sure the user would have an account to go back to check out their game log diary.
The above image shows the database I created for this project.